Corn starch production technology and corn starch production process are very matured in the world. HMFoodTech corn starch production line has the characteristics of water-saving, electricity-saving, and low energy consumption, realizing three major cycles the water cycle, material cycle, and heat cycle. Capacity varies from small to medium to big size.

Hongmao company provides you the corn starch project with 10000-600000 t/y, which is an international engineering technology company integrating the whole EPC process, whole value chain and the "one-stop" comprehensive service of R&D, consulting, technology, 3D design (process, civil engineering, electricity), procurement, construction, equipment manufacturing, installation, commissioning, operation maintenance, personnel training, after-sales service and so on.
Hongmao adopts advanced technology route, advanced automation control system, sophisticated equipment manufacturing, perfect quality control system, strict management system, effectively guarantee the stability of the production, manufacture first-class products. At the same time, take energy conservation and consumption reduction and save the production cost as the fundamental idea to create greater value for you.Hongmao can also tailor for you to create the first-class corn starch project.
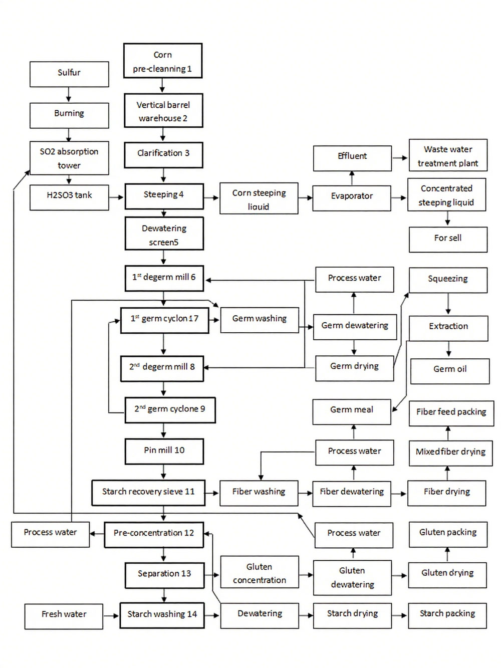
After the corn is measured by the ground scale, it is discharged into the corn hopper, and then into the raw material rotary screen through the conveyor and the bucket elevator. After the secondary screening, it goes to the corn silo system.
The purified corn from the silo system is transported to the steeping tank by water after iron removal, dust removal and measurement. The steeping of corn is carried out in reverse flow in the sulfurous acid solution. The steeping liquid is transported to the first tank by pump while circulating in the tank, so as to keep the new H2SO3 solution in contact with the corn with the longest steeping time, while the newly entered corn is in contact with the steeping liquid to be discharged, so as to maintain the best steeping effect. The steeped liquid was sent to the evaporation section to be concentrated into concentrated corn steeping with DS more than 45%.
The steeped corn is sent to the wet corn storage hopper by pump through the stone removal, dewatering sieve, and then into the 1st degerm mill. The corn is broken into 4-6 pieces. The milled corn is pumped to the 1st germ cyclone. The top flow of the cyclone is the separated germ to the germ washing system. The bottom flow material is filtered through the gravity screen to get the corn slurry, and the material over the sieve goes into 2nd degerm mill. The corn is broken into 10-12 petals. The broken corn slurry goes through the pump to the 2nd germ cyclone. The top flow material is return to the 1st degerm mill and mixed with the separated material by the gravity screen, and then returned to the 1st germ cyclone. The bottom flow corn slurry is sent to the fine grinding process.
The thin corn slurry separated from the 2nd germ cyclone passed through the pressure arc screen, and the bottom flow of the sieve is coarse starch milk which is mixed with the recovered coarse starch slurry, then into the starch separation process together. The overflow of the screen goes into the pin mill for fine grinding to maximize separate the starch attached to the fiber. The material after pin mill goes into the fiber washing system.
The finely ground pulp enters the fiber washing tank where it is sent to the first stage of the pressure warp sieve together with the washing water of the subsequent fibers. Undersize isolate crude starch milk, on the screen again after six grade pressure curved sieve countercurrent washing, washing water from the final screen before joining technology, through the screen surface, carrying the washing down free starch move forward step by step, until the first screen in the sink, merged with fine grinding of the pulp, together into the first stage pressure curved sieve, separated crude starch milk, the starch milk and screening out in front of the fine grinding of coarse starch milk rendezvous, into starch refining process. It is discharged from the last stage of curved screen surface, and then dehydrated by spiral extruder. The dehydrated fiber is then dried by the first stage of bundle dryer, or the second stage of drying is made by adding corn pulp into high-protein fiber feed. The drying machine is equipped with automatic feeding system of return feed and corn pulp, so as to reduce the water in the feeding machine and ensure the uniformity of protein content in the fiber feed. After crushing, the fiber feed is sent to the warehouse for packaging by the pneumatic cooling system.
The starch slurry separated from the pres. screen before and after the pin mill, goes through the desanding cyclone, rotary filter and pre-concentration separator, then enters to the main separator of gluten and starch. The water separated from gluten by the top flow is sent to the concentration separator. The bottom flow starch milk is sent to the 12 stage washing cyclone with countercurrent washing. The washing water is the fresh water. The top flow of the first stage cyclone is concentrated by the clarifying separator. The bottom flow enters the main centrifuge, and the top flow is process water.
The separated gluten from the top flow goes through the rotary filter and enter the gluten concentrator. The top flow is process water which goes into the process water tank for the germ and fiber washing. The bottom flow is the concentrated gluten goes through the belt vacuum filter or filter press to get the wet gluten with less water content, then to the bundle dryer to dry. After that, it is sent to the packing workshop by air conveying.
After dewatering, the wet starch is sent to the air dryer to get the commercial starch with the required moisture content, then sent to the starch warehouse for packing by pneumatic conveying.
The separated germ from 1st germ cyclone go through the washing by the three stages gravity arc screen to get the germ to the germ squeezer for dewatering, then to the bundle dryer for drying to get the qualified germ to the packing workshop by the pneumatic conveying.
The thin corn steeping liquid goes through the multi effect evaporator system for concentrating as the product for selling and also mixed with fiber as the feed for selling.