Industrial production of sorbitol from glucose produced by HongMao sorbitol manufacturing plant can be used as a complete industrial chain, which can be used to process VC (vitamin C) for the pharmaceutical industry, and crystal sorbitol supplement for tableting chewing gum production, etc. The production of sorbitol has high reaction efficiency, etc.

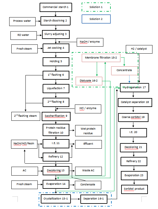
The commercial starch is sent to the starch dissolving tank first, then to the starch slurry adjusting tank by the pump to monitor the flow rate of starch slurry, DS, PH, and enzyme feeding qty. on line, then to the jet cooker by a centrifugal pump.
Sorbitol manufacturing plant adopts once jet cooking, twice flashing cooling technology. Clear liquefied liquid and good protein flocculation can meet the requirements of different maltose products.
The flashed liquefied liquid enters to the PH and sorbitol manufacturing plant adjusts tank of saccharification with online auto control PH value and suitable enzyme, then to the saccharification tank for the reaction.
The protein was removed by membrane filtration in sorbitol manufacturing process. After that, the syrup contained a small amount of protein and chromophore. The production of the syrup with the same quality could not only reduce the active carbon, but also improve the quality of the filtered syrup.
The syrup solution from filtration treatment is cooled by plate heat exchanger and circulating water, and then passes through precise filtration, 1st cation column, 1st anion column, 2nd cation column and 2nd anion column successively. The cation column is filled with cation resin. cations such as odium ions and calcium ions, etc. in NaCl and CaCl2, can be replaced by H+. The anion column is filled with anion resin, and anions such as SO42- and Cl- are exchanged by OH- on the anion resin. Control the discharge electrical conductivity and pH value. If the electrical conductivity exceeds the control index, should replace another set of I.E. column. The column needs to be regenerated for use in sorbitol manufacturing process.
The purpose of decolorization in sorbitol production process is to use the adsorption property of activated carbon to reduce the color of the material and the content of proteins and inorganic salts. After ion exchange, the glucose enters the decolorization tank for decoloring, then sent to the filter, so that the activated carbon and liquid glucose separated.
The wet glucose separated by the centrifuge is dissolved by the softened water and steam. Then pump to the glucose storage tank in the sorbitol production process reaction workshop to mix with sweet water or RO water to form the glucose solution with DS=45-55%. The prepared glucose solution was injected into the mixing tank, and then the catalyst was added to the mixing tank also to prepare for hydrogenation in sorbitol manufacturing plant.
Through the hydrogen making system, the qualified conversion gas can be made, separated, and adsorbed through a set of adsorption towers to separate all impurities to obtain qualified product hydrogen gas with purity and impurity content. Pressurized by a hydrogen compressor, it enters into a hydrogen high-pressure storage tank to provide the raw hydrogen for the hydrogenation reaction.
Pump the fixed amount of prepared glucose solution and nickel catalyst into the reactor. Feed the NaOH solution. Through the steam to raise the temp. add the hydrogen to improve the pres. Under the action of a nickel, catalyst to produce the crude sorbitol production from glucose in sorbitol manufacturing plant.
Use the residual stress after hydrogenation to take the sorbitol solution containing the catalyst into the catalyst sedimentation tank through the liquid-gas separator to precipitate the catalyst of the solution. The supernatant pump into the magnetic filter to adsorb the residual catalyst, then the clarified material is sent to the filter to reuse in sorbitol manufacturing process.
There are trace amounts of nickel, calcium, magnesium, chlorine etc. ions and impurities in the filtered sorbitol solution during sorbitol manufacturing process. The excess ions in the sorbitol solution are removed by ion exchange column. Through the mixed bed refining for deepening processing. After the ion exchange and mixed bed treatment, the sorbitol solution passes through the bag filter to obtain the sorbitol solution with pure and lower concentration, and then enters the evaporation feed tank.
For the refined sorbitol solution, the concentration is lower. It goes through the two bag filters to remove the impurities again, then to the multi effects falling film evaporator for evaporation to get the qualified sorbitol solution product in sorbitol manufacturing plant and meet the customers' requirements.