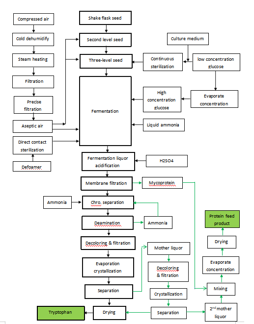
Tryptophan is an essential amino acid. Essential amino acid tryptophan is widely used in medicine, food, and the feed industry. HongMao tryptophan production line takes the direct fermentation process to get a high production yield and save cost in tryptophan production.

The location of the fresh air for air pretreatment should be far away from the cold water tower, the corn purification workshop, etc., and the location of the air inlet should be higher than 25 meters to avoid the place with high air humidity and dust. The fresh air is cooled and dehumidified, and enters the air heat exchanger. The air is heated by steam as the heat source. The fresh air is processed into sterile and dry air by total filtration and membrane filtration.
Thr fermentation of the tryptophan is oxygen-consuming fermentation. Fermented strains for producing purified tryptophan were bred by directed mutagenesis and kept in the refrigerator at low temperature. Expansion culture of strain should be carried out before fermentation inoculation in order to restore its vitality and achieve good physiological state. Generally, the expanded culture of strain can be divided into three steps: slope culture, seed culture and final fermentation.
There were bacteria, residual sugars, pigments, colloidal substances and other fermentation byproducts in the tryptophan fermentation broth. Before fermentation, the fermentation broth needs to be heated to 65-75℃ for sterilization and acidified to PH 3.8-4.2. After the fermentation, it is sent to the next stage of filtration and purification process to make purified tryptophan.
Ceramic membrane was used to concentrate and filtrate the fermentation broth, and the dialysis water was used to reduce the tryptophan content in the concentrate solution, so as to reduce the loss caused by filtration of ceramic membrane. The substance with the molecules larger than the interception molecular weight of the membrane do not pass through the ceramic membrane and form to bacterial protein, which is added to the mother liquor to produce protein feed product. The dialysate moves on to the next process.
After filtration, the dialysate enters to the chromatography purification system to adsorb tryptophan essential. The impurities in the system are cleaned out with clean water, and the tryptophan essential in the chromatography is replaced to get the target product. The dialysate enters to the deamination system. The ammonia ions in the dialysate are evaporated, then it is condensed into ammonia water for recycling through the condenser.
After refinery, the dialysate enters the multi-effect evaporation crystallizer to concentrate and crystallize the material. The feed concentration of the evaporator is 2.8-3g/100ml. After the concentration and crystallization, the solid-liquid ratio of the discharge reaches 58-60% and enters the separation process. Evaporated condensed water is for fermentation liquid blending, steam condensate is recycled by the power plant to save the cost.
The crystal slurry is evenly distributed to the first drum through the distributor by the feed pipe of the separator. The liquid part moves in a circle with the drum. The centrifugal force generated will collect the mother liquid to the mother liquid collection tank and discharge it to the mother liquid storage tank. The crystal part is deposited on the screen to form the filter cake. The filter cake is pushed into the second-stage drum by the reciprocating motion of the first-stage drum. When the filter cake is pushed to the outlet, the crystal tryptophan with very low water content is obtained under greater centrifugal force.
The crystal tryptophan is transferred into the fluidized bed dryer through the vibrating screen, and the crystal water of the crystal tryptophan is dried by hot blast and draught air. After multi-stage screening treatment, the uniform particle tryptophan products are obtained.