The DMH production line provided by HongMao adopts advanced continuous crystallization technology. Crystalline glucose products are white crystalline granules with uniform particle size and high purity, which is matched GMP standards.

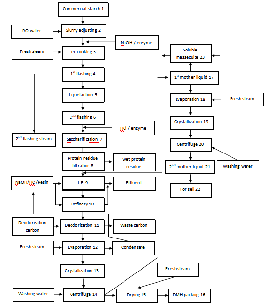
The commercial starch is sent to the starch resolving tank first, then to the starch slurry adjusting tank by the pump to monitor the flowrate of starch slurry, DS, PH, and enzyme feeding qty. On line, then to the jet cooker by a centrifugal pump.
Adopt once jet cooking, twice flashing cooling technology. Control the suitable jet cooking temp, maintaining time to get the best liquefaction effect.
The flashed liquefied liquid enters to the PH adjusting tank of saccharification with online auto control PH value and suitable enzyme, then to the saccharification tank for the reaction.
Membrane filter can remove the turbid matters in the dextrose. After that, the dextrose is with very less protein and pigments.
After cooling by plate heat exchanger and circulating water, the dextrose passes through the precision filtration, 1st cation column, 1st anion column, 2nd cation column and 2nd anion column successively. Cation resin is filled in the cation column. Sodium ions and Calcium ions such as NaCL and CaCL2 can be replaced by H+. The anion column is filled with anion resin. Anion ions such as SO42- and Cl- are exchanged by OH- by the anion resin. Control the discharge conductivity and pH value. If the conductivity exceeds the control index, should replace another set of I.E. column (recycled and standby).
Decolorization is to use the adsorption property of activated carbon to remove the chroma and part of the protein, inorganic salt content in the material. The syrup is sent into the decolorization tank, add new activated carbon, stirring conditions, at least 30 minutes, so that activated carbon fully absorbs colored substances, and then through the pump into the filter, so that activated carbon and dextrose separated.
The dextrose after decolorization and filtration, then to the multi-effect evaporator for evaporation to get the qualified DS value for the following sections.
The concentrated dextrose from the evaporator, after flashing, is pumped into the crystallizer and mixed with the circulating massecuite, and then enters the crystallizing machine flashing system. The temperature of the material after flashing is cooled. Continuous feed and continuous discharge, control the material as wet crystal; The continuous flow of concentrated dextrose was used to increase the supersaturation of the massecuite and maintain the growth of dextrose crystals.
The massecuite discharged from the crystallizer is sent to the massecuite distributor for separation by the centrifuge. After separation, the wet dextrose is sent to the dryer.
The wet dextrose mixed with the hot air enter to the rotary drum dryer. Inside of the dryer, the free water of the wet dextrose is evaporated quickly. The moisture of DMH is 8.5-9.1%.
Adopt the automatic packing machine for quantitative packaging. After weight reinspection, internal heat sealing or binding, external bag stitching, metal detection, code spraying, and manipulator stacking, the packaging of DMH is completed. The unqualified packages in weight testing shall be weighed and packed manually again. For the unqualified packaging with metal detection, find out the reason time and treat it. The disqualify packaging products shall be backed into the solution section.
The mother liquid from the 1st centrifuge is sent to the multi-effect evaporator for evaporation to get the suitable DS value for the crystallization system.
The concentrated mother liquid is cooled by flashing, then to the crystallizer. The massecuite discharged continuously is sent to the centrifuge for the separation. The wet massecuite is returned to the 1st crystallization system and the mother liquid is for selling to the market for the low quality syrup production and fermentation factories.