HMFoodTech company provides you the best valine, leucine, and isoleucine amino acid supplements project with 10000-300000 t/y, which is an international engineering technology valine, leucine, and isoleucine plant integrating the whole EPC process, whole value.

Fermented leucine/valine/isoleucine production process: strain inclined plane → flask seed → secondary seed → fermentation.
Seed tank culture conditions: Don't adjust the pH value before sterilization, after sterilization with liquid ammonia to adjust the pH =7.0, culture temperature: 31℃, the period of about 14-24 hours.
Fermentation tank culture conditions: before sterilization, don't adjust the pH value, after sterilization with liquid ammonia to adjust pH =7.0.
The culture medium was sterilized at 125℃, maintained for 18min, the culture temperature was 31-32℃, the tank pressure was 0.1 MPa, pH7.0 ±0.1, the stirring speed was 70-120rpm, and the period was 60-72hr.
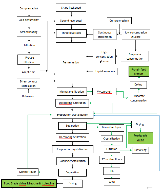
The fermentation liquid is filtered by the membrane filter. After that, the intercepted liquid is the bacterial protein. The bacterial protein is mixed and entered into the evaporation and concentration system to be concentrated 42-45% and entered into the drying system to get the bacterial protein feed. The dialysate is mixed with a certain amount of carbon slurry to be decoloring. The temperature is controlled at about 60℃, and the decoloring time is 60min. Then the filtration is carried out to remove the active carbon. The filtrate enters the concentration and crystallization system, and the crystal slurry with the controlled, DS=22% enters the centrifuge. Under the action of centrifugation, the crystal slurry can achieve the purpose of solid-liquid separation. The primary mother liquor separated is crystallized separately, and the crystal slurry is filtered through the filter press. The secondary mother liquor from the filter press is mixed with the bacterial protein to make the bacterial protein feed; The solid of the filter cake enters the dryer for drying. After the dried valine is processed by the pulverizer, the finished valine is weighed and packaged to get the product.
The fermentation liquid is filtered by the membrane filter. After that, the intercepted liquid is the bacterial protein. The bacterial protein is mixed and entered into the evaporation and concentration system to be concentrated 42-45% and entered into the drying system to get the bacterial protein feed. A certain amount of carbon slurry is added into the dialysate for decoloring. The temperature is controlled at about 60℃, and the decoloring time is 60min. Then the filtration is carried out to remove the active carbon. The filtrate enters the concentration and crystallization system, and the crystal slurry with the controlled, DS=22% enters the centrifuge. Under the action of centrifugation, the crystal slurry can achieve the purpose of solid-liquid separation. The separated primary mother liquor is concentrated and crystallized separately, and the crystal slurry is filtered through the filter press. The filter cake is dissolved and back to the concentration crystallization section. The secondary mother liquor from the filter press enters the ion exchange system for purification to obtain the analytical solution which is returned to the activated carbon for decoloring. The wastewater after the ion exchange system is put into the sewage treatment plant. Solids are dissolved. After decoloring and filtration, the clear liquid is for evaporation and crystallization. At this time, the fine crystal slurry produced will enter the centrifuge for solid-liquid separation. The separated solids will enter the dryer for drying. The refined mother liquid is sent back to the concentration crystallization system again. After the dried valine, leucine, or isoleucine is processed by the pulverizer, the products are weighed and packaged.