If you want to buy wheat starch, high yield and high-quality wheat starch and wheat flour for sale can be obtained from the HongMao wheat starch suppliers. The whole wheat starch production line achieves zero-emission.

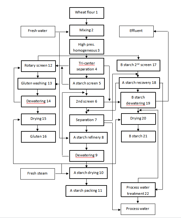
From the flour silo, the raw wheat flour is quantitatively transported to the flour mixer, and appropriate warm water is added to the mix to form the dough. After homogenizing in the homogenizer, the dough is matured and the protein network is rapidly condensed, which is convenient for the separation of the following procedures.
The homogenized pulp enters into the tri-canter, and the light phase, middle phase, and heavy phase are separated according to the difference of density. The light phase is dominated by soluble substances, and the proportion of pentosan is relatively small, mainly distributed in the light phase. This kind of sticky material is separated from the gluten at the first, which reduces the freshwater needed in the process, and the subsequent gluten separation and product quality will not be affected by pentosan. The middle phase consisted mainly of B-starch, gluten, and a little fiber. The heavy phase is mainly A-starch and fiber.
The gluten phase-out of the tri-canter contains a large number of B - starch and a small amount of fiber, which are needed to be separated by the gluten rotary screen. By adding a certain amount of water, through the gluten screen, large particles such as gluten can not through the sieve seam, small particles such as B - starch, and a small amount of fiber through the sieve seam to achieve the purpose of separation. In order to separate thoroughly, several gluten screens are used in series. Finally, we get a relatively pure wet gluten.
The heavy-phase material separated from the tri-canter contains A-starch, fiber, and part of broken gluten mainly. First, the broken gluten is recovered through the gluten screen to improve the yield of the gluten product. Then, the separation of A-starch and fiber was completed by centrifugal sieve. The separated fibers are sent to the B starch section. A-starch is refined and purified and then dehydrated by A starch peeler centrifuge or vacuum drum filter. The water content after dehydration is only 40%, and then it enters into the starch air dryer device to obtain clean A-starch finally.
In order to extract as much of the gluten and A starch as possible, the gluten is first passed through the gluten sieve to further recover the gluten. A starch is recovered by the separator. The subsequent B starch is dehydrated and dried to obtain the dried B starch. Or directly to the alcohol workshop as raw materials without dewatering and drying.
The dehydrated starch is transported to the air dryer buffer tank by the conveyor, and the wet starch in the buffer tank is fed into the feeder by the feeders' winch. The feeding qty. is controlled by the VFD. The feeder breaks the wet starch and throws it evenly into the air duct of the air dryer, and mixes it with the hot air. The starch is quickly heat exchanged with the hot air in the starch drying duct, and the water in the starch is quickly vaporized. The cyclone separator is used to separate the gas from the starch, and the tail gas is extracted by the fan. The dried starch is collected by the collection tank, it is screened and treated. The refluxed material on the screen is sent into the buffer tank and the finished starch with qualified fineness is automatically packaged by the packing machine.
A screw pump is used to feed the wet gluten into the gluten extruder for dehydration treatment. The extruder controls the capacity by adjusting the spindle speed by VFD. The extruded water is sent to the gluten sieve buffer tank through the screw pump. The dehydrated wet gluten is fed into the wet gluten buffer tank, then fed into the gluten crusher for crushing by the screw pump. Purified hot air goes into the gluten dryer. It is fed into the drying tube through the thrower and mixed with the reflux gluten granules and hot air. After the separation by the volute separator, the dried fine particles enter the bag filter, and the larger and more water-containing gluten particles return to the gluten crusher along the inclined pipe. The bag dust collector collects the dried fine granule of gluten and then the granule is transported and distributed to the magnetic separator by the screw conveyor. After that, the gluten is returned to the inclined part of the drying tube by the screw conveyor and then circulates to the gluten grinder. The gluten powder into the magnetic separator is sifted to obtain the finished gluten powder and sent to the finished product warehouse for temporary storage, which is evenly fed into the automatic packaging machine by the vibration unloader.