HMFoodTech company provides you the rice glucose project with 10000-100000 t/y, which is an international engineering technology company integrating the whole EPC process, whole value chain, and etc.

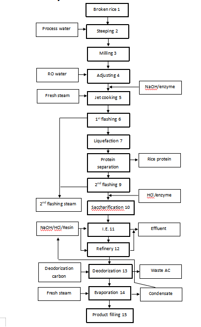
After steeping the rice layer with process water, the rice grains are made to roll and rub in the water by the compressed air, so as to wash away the impurities on the surface of the rice grains and remove the suspended matter from the overflow port. After steeping, rice also absorbs water and expands. The finished rice can be gently pinched into powder by fingers. The steeped rice is sent for milling to get the qualified rice slurry.
According to the process requirement, adjust the control index of rice slurry, such as DS value, PH, temp, etc. The rice slurry must be uniform, free of clumps, and good fluidity.
Adopt once jet cooking, twice flashing cooling technology. Control the suitable jet cooking temp, maintaining time to get the best liquefaction effect.
The liquid is yellowish and transparent. After filtration, the filtrate after cooling to 58 ~ 60 ℃ by flashing, is pumped into the saccharification tank. The filter cake is sent to the washing tank, then to the filter press for dewatering. The filter cakes are available as the feed protein powder.
The process of saccharification is specialized customized according to the different products. Different quality of the product, the enzyme, qty, saccharification time is different. When the saccharification time is over and the discharge is qualified, then discharge to the next section after enzyme killing.
The liquid glucose was pumped into the vacuum filter to remove the protein residue. The filtrate should be clear, basically colorless, proteinless residue, light transmittance ≥75%. The filtered protein residue can be sold as the feed additive.
The glucose temp. was reduced to ≤50℃ by a plate heat exchanger, and the glucose was ion-exchanged and decolorized through the cation column-anion column-cation column-anion column to get the qualified material with transparent, clear, colorless, suitable electrical conductivity and light transmittance.
Through the refinery system, the glucose was ion exchanged and decolorized further to reach the standard requirements of the product.
The odor of the glucose can be removed here at the suitable condition to improve the quality of the product.
The multi-effect evaporator is used to concentrate the glucose to DS=75-82%. The heater should work continuously and the total steam pressure should be ≥ 0.8mpa. All condensate should be collected and reused after treating.