HMFoodTech takes advanced lysine production technology for the different types of lysine and pure organic lysine supplements production. The speciality of our lysine plant lies in its process mainly include saccharification, fermentation, separation, refinery, concentration, crystallization, centrifuge, and drying.

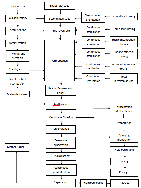
The location of the fresh air for the air pretreatment should be far away from the cold water tower and the corn purification workshop, etc. And the location of the air inlet should be higher than 25 meters to avoid high air humidity and dust. The fresh air is cooled and dehumidified and enters the air heat exchanger, and the air is heated by steam as the heat source. After total filtration and membrane filtration, the fresh air is processed into sterilized dry air.
The lysine dialysate is refined by the continuous ion exchange system, and the eluent with a certain lysine content is obtained, while the wastewater with a certain amount of ammonium sulfate is discharged.
After fermentation, the fermentation broth is heated to a suitable temp for sterilization. Different PH value is adjusted for different kind of natural lysine supplement production.
After acidulation, the fermentation broth is concentrated and filtered by the membrane system at a suitable temp. The pressure of the centrifugal pump is 0.45MPa. The fermentation liquid flowed along the surface of the membrane at a certain flow rate. The material molecules larger than the molecular weight of the membrane did not pass through the membrane to form the concentrate, which was used as the raw lysine ingredient for the production of 70% lysine sulfate products. Substances or molecules smaller than the interception molecular weight of the membrane pass through the membrane to form the dialysate, which is used as raw material for the production of 98.5% lysine hydrochloride products.
After deamination, evaporation, and concentration of the eluent, the Baume degree of the discharge is 16-18Be, and the PH value is adjusted between 5.0-6.0 by HCl.
The continuous crystallizer designed and developed by our company is adopted in bulk lysine production, and the crystal slurry with different solubility of lysine hydrochloride under different temperature and vacuum conditions is controlled at 54.5-57.5℃. The discharged DS of the crystal slurry is 54-56% which has less powder crystal and uniform crystal particles, which reduces the subsequent drying cost.
The crystal slurry is evenly distributed to the first drum through the distributor by the feed pipe of the separator. The liquid part moves in a circle along with the drum. The centrifugal force generated will collect the mother liquid to the mother liquid collection tank and discharge it to the mother liquid storage tank. The crystal part is deposited on the screen to form the filter cake. The filter cake is pushed into the second-stage drum by the reciprocating motion of the first-stage drum. When the filter cake is pushed to the outlet, the crystal lysine hydrochloride with very low water content is obtained under the greater centrifugal force.
The crystal extract lysine hydrochloride is transported into the fluidized bed dryer after through the vibrating screen. The crystal water of crystal lysine hydrochloride is dried by using a hot blast and draughting air. After multi-stage screening treatment, the 98.5% lysine hydrochloride products with uniform standard particles are obtained.